首页
协会概况
协会介绍
联系方式
协会动态
要闻导读
协会通知
协会新闻
协会文件
图片新闻
会员中心
入会流程
会员之窗
培训信息
培训信息
信用评价
培训管理
常见问题
办证流程
监管动态
监管动态
行业动态
行业信息
文化交流
协会刊物
协会刊物
网上投稿
政策法规
行业政策
相关法规
相关下载
资料下载
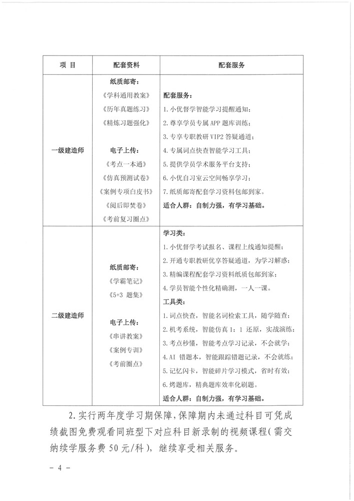
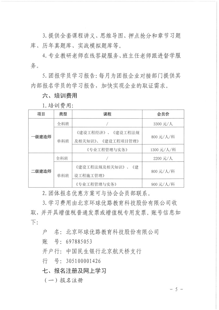
关于举办2022年度一级建造师与2023年度二级建造师考前网络培训的通知
添加者:
会员部
发布时间:
2022-08-12
浏览次数:
2064