国家发改委2026年第1号公告

添加者:会员部  发布时间:2026-01-14  浏览次数: 900

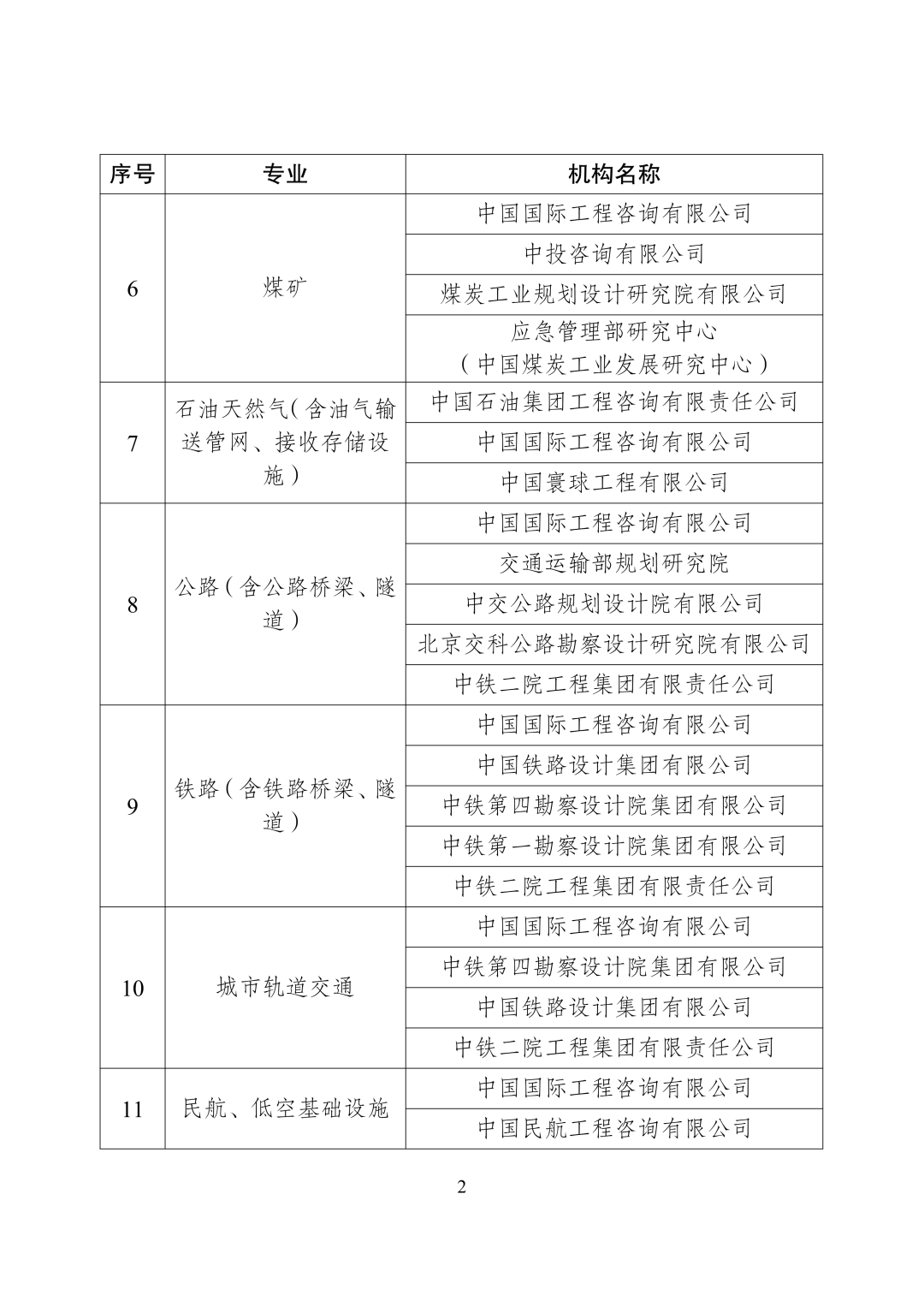
日前,中华人民共和国国家发展和改革委员会发布2026年第1号公告,发布了最新的35家《遴选确定的国家发展改革委投资咨询评估机构名单》,评估机构名单共涉及25个专业。


其中,中国国际工程咨询有限公司、电力规划总院有限公司、中投咨询有限公司、中国寰球工程有限公司、水电水利规划设计总院、中国石油集团工程咨询有限责任公司、中国核电工程有限公司、国网经济技术研究院有限公司、中国电力企业联合会电力建设技术经济咨询中心、煤炭工业规划设计研究院有限公司、应急管理部研究中心(中国煤炭工业发展研究中心)等入选水电、新能源、核电、电网工程、煤矿、石油天然气专业咨询机构。



全文如下:



图片

中华人民共和国国家发展和改革委员会
公  告

2026年 第1号

为进一步提升投资决策科学化、规范化水平,根据《政府投资条例》《企业投资项目核准和备案管理条例》以及《国家发展改革委委托投资咨询评估管理办法》相关规定,经公开招标采购,国家发展改革委遴选确定了委托投资咨询评估机构,自2026年2月1日起施行,现予以公告。

《遴选确定的国家发展改革委投资咨询评估机构名单》(国家发展改革委2022年第3号公告)同时废止。

附件:遴选确定的国家发展改革委委托投资咨询评估机构

国家发展改革委
2026年1月7日
图片
图片
图片
图片


来源:国家发展改革委